Expresiones Algebraicas
Antes de empezar a leer este apartado, te invito a visitar nuestra pagina web donde podrás ver este contenido junto con una series de vídeos que te ayudaran a entender de una forma mas fácil este tema.
Una expresión algebraica, son un tipo de expresiones que se encuentran conformadas por constantes y variables.
Para representar una constante, por lo general se utilizan las primeras letras del abecedario (a,b,c,....) y para el caso de las variables se utilizan las ultimas letras del abecedario (x,y,z....).
Una constante en una expresión algebraica siempre estará definida por un numero (solo en algunos casos especiales no lo estarán).
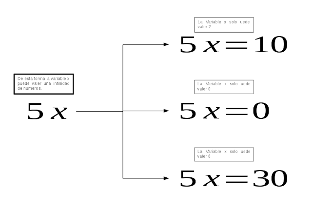
En el caso de las variables, podrán valer casi cualquier numero. Sin embargo cuando la expresión algebraica se presenta en forma de ecuación, las variables ya no podrá ser cualquier valor y su valor pasara a ser todos aquellos que permitan que la ecuación se cumpla.
Las expresiones algebraicas se pueden clasificar en monomios, binomios, trinomios y polinomios. En el caso del monomio se presenta cuando la expresión algebraica con variable x, tiene la siguiente forma (axn). Para el caso del binomio se encuentra formado de la suma o resta de dos monomios, para el trinomio cuando se suman o restan tres monomios y en el caso de los polinomios cuando se suman o restan mas de tres monomios.
Ahora bien, las expresiones algebraicas también se pueden clasificar de acuerdo a su grado. En este caso se observa la potencia mayor que tiene las variables y si la potencia es 0 seria una expresión algebraica de grado cero, si la potencia mayor es uno, seria una expresión algebraica de grado uno, si la potencia mayor es dos, seria una expresión algebraica de grado dos y si es tres de grado tres, etc......
Como puedes observar en la imagen anterior el numero que esta con la variable con mayor potencia se le conoce como coeficiente principal.
Cabe mencionar que no todas las expresiones algebraicas se consideran polinomios y estas expresiones que no se encuentran dentro de los polinomios son; a) cuando una variable (en este caso la x) tiene potencia negativa que es igual a cuando una variable se encuentra en el denominador de una fracción. b) Cuando una variable tiene una potencia en forma fraccionaria lo que es igual a cuando una variable esta sometida a una raíz. c) Y finalmente cuando la parte del denominador de una fracción, es un polinomio.
Para finalizar este apartado, cabe señalar que las expresiones algebraicas que vimos aquí solo contiene una sola variable (x). Sin embargo, las expresiones algebraicas pueden contener mas de una variable. (x,y,z,....)
Ahora que has terminado de leer este apartado, te invito a visitar la siguiente dirección, donde podrás ver este contenido junto con una series de vídeos que te ayudaran a entender de una forma mas fácil este tema.







Me encanto,muchas graciaaaaaaaaaas <3
ResponderEliminarBien explicado..
ResponderEliminarGenial gracias
ResponderEliminar